首页
商场
搜索
抽奖
小黑屋
小黑屋
签到
搜索
登录
注册
QQ登录
白菜
项目
曝光
首存
闲聊
工具
合集
综合
发新帖
项目
导航
首页
商场
论坛
白菜
:
1985
:
0
项目
:
8976
:
1
曝光
:
1637
:
0
首存
:
519
:
0
闲聊
:
2366
:
5
工具
:
10
:
0
合集
:
38
:
0
综合
:
24
:
0
我的
抽奖
小黑屋
小黑屋
签到
搜索
登录
注册
项目
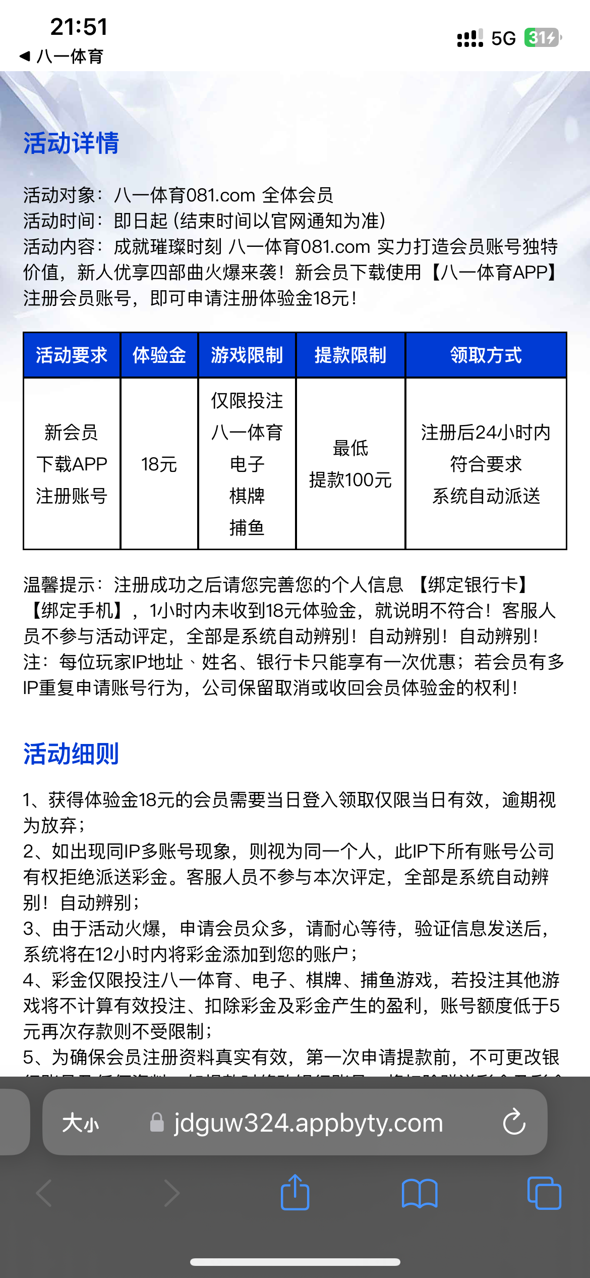
八1体育注册送18彩金
八1体育注册送18彩金
bingcong
2024-6-10
3850
19
最新回复
(
19
)
fx1470
2024-6-10
2
楼
不送
vv366377
2024-6-10
3
楼
送个鸡巴 都过去24小时了
hjh0527
2024-6-10
4
楼
有短信不送
周结账
2024-6-10
5
楼
我前几天都来了,自动派送等于不送,我反正是没有送,可能是ID黑吧
谁是大冤种
2024-6-10
6
楼
送条毛,有短信都不送
设计师
2024-6-10
7
楼
送毛线,都不送
ylx123
2024-6-10
8
楼
自动送等于不送
苏苏不会吃
2024-6-10
9
楼
前几天就打发了,还发 。。
a1823209
2024-6-10
10
楼
有短信下载了不送
lin11222
2024-6-10
11
楼
找客服吗?
xw15168
2024-6-10
12
楼
昨天有短信注册了,到现在也没见送
诗雨
2024-6-10
13
楼
民族 富强 伟大!
船长来十只小鸡
2024-6-10
14
楼
收到短信也不送
b995812
2024-6-10
15
楼
热爱祖国
啦啦咯里
2024-6-11
16
楼
之前就没打算送 有些运气好的去找客服碰瓷 客服那边添加的 现在完全就是骗注册 跟你拖时间 让你充钱玩
a784754198
2024-6-11
17
楼
自动送等于不送
qq319167
2024-6-11
18
楼
打电话,发短信我都有他鸡巴的都没送。
风起
2024-6-11
19
楼
这逼台纯纯想骗人充值和套信息的
返回
关于作者
bingcong
UID:12165
VIP1
搜索